Guide in Designing an Asynchronous Performance-Centric Framework for Heterogeneous Microservices in Time-Critical Cybersecurity Applications. The BIECO Use Case
Guide in Designing an Asynchronous Performance-Centric Framework for Heterogeneous Microservices in Time-Critical Cybersecurity Applications. The BIECO Use Case
Daniela Delinschi, Rudolf Erdei, Emil Pasca, Iulia Baraian, Oliviu Matei
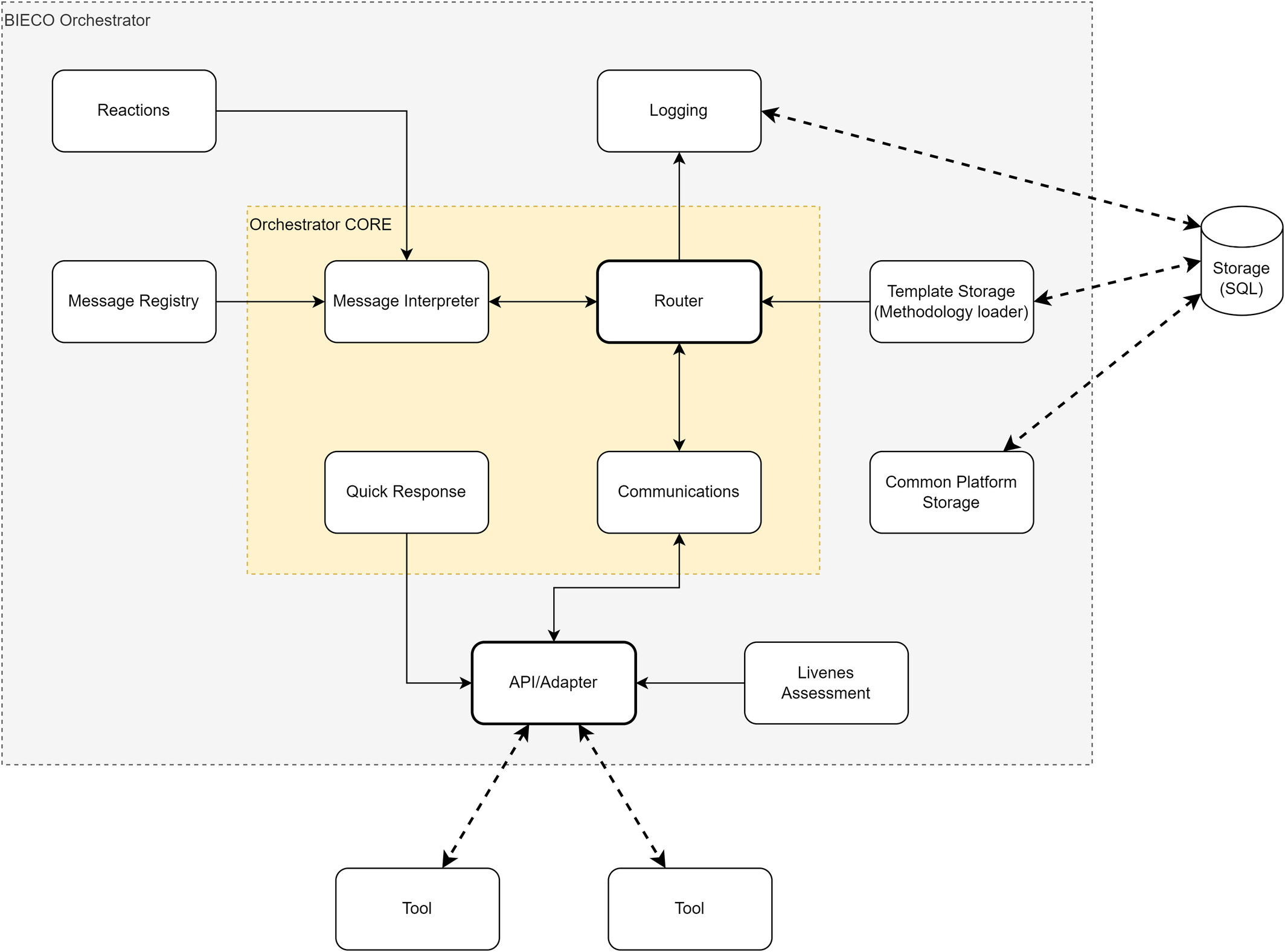
Abstract. This article presents the architecture, design and validation of a microservice orchestration approach that improves the flexibility of heterogeneous microservice-based platforms. Improving user experience and interaction for time-critical applications are aspects that were primary objectives for the design of the architecture. Each microservice can provide its own embedded user interface component, also decentralising it and, in consequence, improving the loosely coupled approach to the architecture. Obtained results are promising, with high throughput and low response times. Also, a key finding was the introduction of benchmarking as a new step in the development lifecycle of performance-critical software components, with an example of how it can be applied within an Agile methodology. Further research is proposed to improve the results and raise the final technology readiness level of the system. Obtained results already make the approach a candidate and viable alternative to classical service composers.
Keywords: asynchronous communication, cybersecurity, distributed systems, edge computing, heterogeneous communication, heterogeneous services, loose coupling, message-based communication, service orchestration
📋 Cite this publication
Daniela Delinschi, Rudolf Erdei, Emil Pasca, Iulia Baraian, Oliviu Matei, "Guide in Designing an Asynchronous Performance-Centric Framework for Heterogeneous Microservices in Time-Critical Cybersecurity Applications. The BIECO Use Case", , 2023.
An Enhanced Hybrid Machine Learning Model for Plant Disease Detection and Classification
An Enhanced Hybrid Machine Learning Model for Plant Disease Detection and ClassificationMara...
A GIS-Driven, Machine Learning-Enhanced Framework for Adaptive Land Bonitation
A GIS-Driven, Machine Learning-Enhanced Framework for Adaptive Land BonitationBogdan Văduva, Anca...
Competition between Dandelion and Prüfer encoded genetic algorithms for solving the clustered minimum routing tree problem
Competition between Dandelion and Prüfer encoded genetic algorithms for solving the clustered...
Trend-Enabled Recommender System with Diversity Enhancer for Crop Recommendation
The generalized traveling salesman problem (GTSP) is an extension of the classical traveling salesman
problem (TSP), and it is among the most researched combinatorial optimization problems due to its theoretical properties, complexity aspects, and real-life applications in various areas: location-routing problems, material flow design problem, distribution of medical supplies, urban waste collection management, airport selection and routing the courier airplanes, image retrieval and ranking, digital garment manufacturing, etc.
Privacy-Conducive Data Ecosystem Architecture: By-Design Vulnerability Assessment Using Privacy Risk Expansion Factor and Privacy Exposure Index
Privacy-Conducive Data Ecosystem Architecture: By-Design Vulnerability Assessment Using Privacy...
A Vulnerable-by-Design IoT Sensor Framework for Cybersecurity in Smart Agriculture
A Vulnerable-by-Design IoT Sensor Framework for Cybersecurity in Smart AgricultureEmil Marian...
A Privacy Assessment Framework For Data Tiers In Multilayered Ecosystem Architectures
A Privacy Assessment Framework For Data Tiers In Multilayered Ecosystem ArchitecturesIonela...
LLM-Driven, Self-Improving Framework for Security Test Automation: Leveraging Karate DSL for Augmented API Resilience
LLM-Driven, Self-Improving Framework for Security Test Automation: Leveraging Karate DSL for...
Sustainability of the Integrated Waste Management System: A Case Study of Bihor County, Romania
Sustainability of the Integrated Waste Management System: A Case Study of Bihor County,...
Using Automation and Artificial Intelligence in the Management of European Social Fund Projects
Using Automation and Artificial Intelligence in the Management of European Social Fund...
Benefits and limitations of digitalization in managing European Social funded projects
Benefits and limitations of digitalization in managing European Social funded projectsMatei...
Optimizing fertilization and crop management for triticale in the Lăpuș depression, Romania
Optimizing fertilization and crop management for triticale in the Lăpuș depression, RomaniaI....













0 Comments